Divers aspects de l'anamnèse peuvent suggérer des causes infectieuses particulières d'augmentation des pertes vaginales ;
- grossesse, diabète sucré, traitement antibiotique récent, immunosuppression, dyspareunie ou irritation vulvaire avec démangeaisons - évocateur de candidose (1)
- changement récent de partenaire sexuel, pertes vaginales nauséabondes et abondantes - évocation d'une trichomonase (2)
- écoulements nauséabonds, présence d'un stérilet et dyspareunie - évocation d'une vaginose bactérienne (3)
- érythème et œdème de la région vulvo-vaginale, excoriation de la vulve et présence d'écoulements ressemblant à des cailloux avec des plaques blanches - évocateur d'une candidose
- des pertes jaunes/vertes, nauséabondes et mousseuses - évocatrices d'une trichonomie.
- la vaginose bactérienne est suggérée par des pertes minces, nauséabondes, gris-blanc et adhérentes.
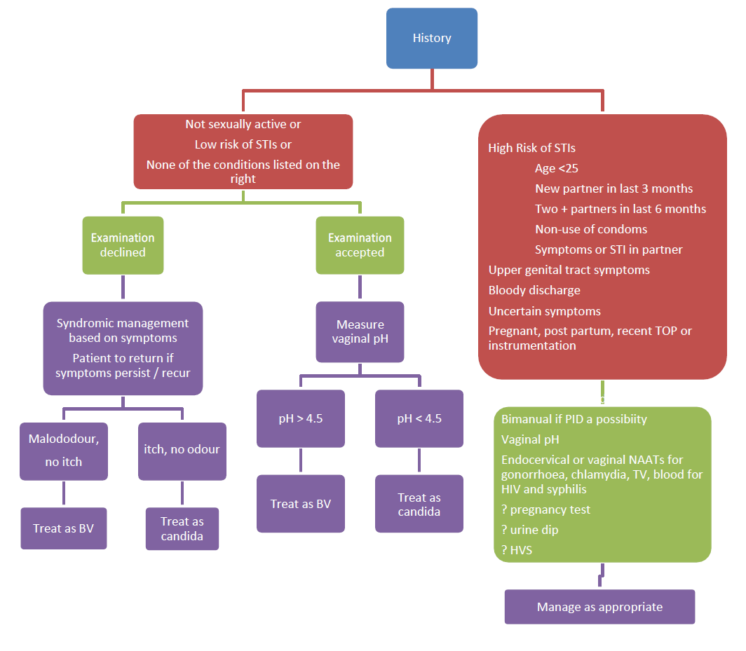
Prise en charge des femmes présentant des pertes vaginales en dehors du cadre de la clinique de médecine génito-urinaire (4)
- Antécédents cliniques et sexuels
- Lorsqu'une femme se présente avec des pertes vaginales qu'elle juge différentes de ses pertes normales, il convient d'abord de recueillir ses antécédents cliniques.
- elle peut avoir des préoccupations sous-jacentes (par exemple une IST ou un cancer) ou des attentes spécifiques qu'il convient d'explorer
- la présence de pertes vaginales est, en soi, un mauvais indicateur de la présence d'une IST
- néanmoins, il convient de recueillir les antécédents sexuels (par exemple, le nombre et le sexe des partenaires, les activités sexuelles, l'utilisation de préservatifs) afin d'évaluer le risque d'IST
- les femmes sexuellement actives sont plus exposées aux IST si elles sont
- sont âgées de moins de 25 ans ; ou
- ont changé de partenaire sexuel ou
- ont eu plus d'un partenaire sexuel au cours des 12 derniers mois.
- les femmes sexuellement actives sont plus exposées aux IST si elles sont
- d'autres facteurs de risque incluent l'absence d'utilisation systématique de préservatifs et un diagnostic antérieur d'infection à chlamydia au cours des 12 derniers mois.
- néanmoins, il convient de recueillir les antécédents sexuels (par exemple, le nombre et le sexe des partenaires, les activités sexuelles, l'utilisation de préservatifs) afin d'évaluer le risque d'IST
- Lorsqu'une femme se présente avec des pertes vaginales qu'elle juge différentes de ses pertes normales, il convient d'abord de recueillir ses antécédents cliniques.
Évaluation des symptômes
- Les symptômes associés aux pertes vaginales peuvent guider un professionnel de la santé vers la cause la plus probable.
Signe/Symptôme | Vaginose bactérienne | Candida | Trichomonase |
Écoulement | Fines | Minces et blanches | Peu abondantes à abondantes |
Odeur | Offensive/poisson | Non offensif | Offensive |
Démangeaisons | aucune | démangeaison vulvaire | démangeaison vulvaire |
Autres symptômes possibles | Douleurs ; dysurie ; dyspareunie superficielle | Dysurie ; douleur abdominale basse | |
Signes visibles | Écoulement recouvrant le vagin et le vestibule ; Pas d'inflammation vulvaire | Résultats normaux OU Érythème vulvaire ; œdème ; fissuration ; lésions satellites | Écoulement jaune mousseux ; vulvite ; vaginite ; cervicite ; "col de la fraise" (l'exocol ressemble parfois à la surface d'une fraise). |
Test au point d'intervention : pH vaginal | > 4,5 pH | <= 4.5 | >4.5 |
- les caractéristiques des pertes vaginales doivent être déterminées :
- ce qui a changé
- l'apparition
- la durée
- l'odeur
- changements cycliques
- couleur
- consistance
- facteurs aggravants (par exemple, après un rapport sexuel)
- L'enquête doit également porter sur tout symptôme associé :
- démangeaisons
- dyspareunie superficielle
- douleur vulvaire ou vaginale
- dysurie
- saignements anormaux (abondants, intermenstruels ou post-coïtaux)
- dyspareunie profonde
- douleurs pelviennes ou abdominales
- fièvre
Examen, investigations au point de service et dépistage des IST
- l'anamnèse peut à elle seule orienter les professionnels de la santé vers le diagnostic le plus probable, mais la précision du diagnostic est variable
- en plus de l'histoire clinique et sexuelle, l'examen physique et le pH vaginal peuvent être utiles
- la pratique clinique standard devrait consister à proposer d'examiner les personnes présentant des symptômes génitaux
- toutefois, si les antécédents indiquent une candidose ou une VB, si le risque d'IST est faible et si aucun symptôme n'indique une infection des voies génitales supérieures, le traitement de la candidose ou de la VB peut être administré sans examen (gestion syndromique). Schémas pour le diagnostic du Candida, de la VB et de la TV par les signes et les symptômes chez les femmes adultes (5)
- il faut conseiller aux femmes de se soumettre à un examen si les symptômes persistent ou réapparaissent
- il faut conseiller aux femmes de se soumettre à un examen si les symptômes persistent ou réapparaissent
- toutefois, si les antécédents indiquent une candidose ou une VB, si le risque d'IST est faible et si aucun symptôme n'indique une infection des voies génitales supérieures, le traitement de la candidose ou de la VB peut être administré sans examen (gestion syndromique). Schémas pour le diagnostic du Candida, de la VB et de la TV par les signes et les symptômes chez les femmes adultes (5)

- Le dépistage des IST devrait idéalement être proposé à toutes les femmes sexuellement actives.
- pour les femmes qui refusent l'offre d'examen, un écouvillonnage vulvo-vaginal effectué par elles-mêmes peut être une option pour le dépistage de la chlamydia et de la gonorrhée par le test d'amplification de l'acide nucléique (TAAN)
- les tests d'urine sont appropriés pour les hommes, mais chez les femmes, les tests NAAT effectués à partir d'un écouvillon vulvovaginal ou endocervical sont préférables à l'urine
- chez les femmes qui acceptent l'examen, le pH vaginal doit être mesuré à l'aide d'un papier pH à gamme étroite (pH 4-7)
- les sécrétions doivent être prélevées sur les côtés latéraux de la paroi vaginale à l'aide d'une anse ou d'un écouvillon. Le test de pH vaginal peut être utilisé pour évaluer la probabilité d'une candidose (pH<= 4,5) ou d'une VB ou d'une TV (pH >4,5), mais il ne permet pas de distinguer la VB de la TV.
- si le dépistage des IST est indiqué et/ou demandé, des écouvillons endocervicaux pour la chlamydia et la gonorrhée doivent également être prélevés, et un écouvillon vaginal de haut niveau (HVS) peut être indiqué dans certains cas.
- l'examen physique doit comprendre
- l'inspection de la vulve (à la recherche d'un écoulement évident, d'une vulvite, d'ulcères, d'autres lésions ou changements)
- l'examen au spéculum (inspection des parois vaginales, du col de l'utérus, des corps étrangers, de la quantité, de la consistance et de la couleur des écoulements)
- en cas de suspicion d'infection des voies génitales supérieures, l'examen physique doit également comprendre les éléments suivants
- la palpation de l'abdomen (à la recherche d'une sensibilité ou d'une masse)
- un examen pelvien bimanuel (sensibilité/masse annexielle et/ou utérine, sensibilité cervicale).
- il existe un accord au Royaume-Uni sur le fait que les tests minimums qui constituent un dépistage des IST sont les tests de chlamydia, de gonorrhée, de syphilis et du VIH
- une longue discussion préalable au test n'est pas nécessaire, sauf si le patient en a besoin ou le demande
- Le dépistage du VIH dans le cadre des soins primaires a été encouragé par les médecins et les infirmières en chef.
Références :
- Centers for Disease Control and Prevention (Centres de contrôle et de prévention des maladies). Candidose vaginale. Oct 2021 [publication internet].
- Schumann J. Trichomonase. StatPearls [Internet]. Treasure Island (FL) : StatPearls Publishing ; 2024 Jan.2023 Jun 12.
- Workowski KA, Bachmann LH, Chan PA, et al. Sexually transmitted infections treatment guidelines, 2021. MMWR Recomm Rep. 2021 Jul 23;70(4):1-187.
- FSRH et BASHH Guidance (février 2012) Management of Vaginal Discharge in Non-Genitourinary Medicine Settings.
- Oxfordshire Clinical Commissioning Group. Investigation et prise en charge des pertes vaginales chez les femmes adultes.
Pages connexes
Créer un compte pour ajouter des annotations aux pages
Ajoutez à cette page des informations qu'il serait utile d'avoir à portée de main lors d'une consultation, telles qu'une adresse web ou un numéro de téléphone. Ces informations seront toujours affichées lorsque vous visiterez cette page.